November 15, 2025


Pairing Red Wine and Closure

Wine Closure Pairing: An Old Challenge with New Solutions

Sílvia M. Rocha et al. | University of Aveiro; MASILVA CORTIÇAS, Portugal

The selection of the wine closure system has gained increasing importance in recent years. Today, it is clear that the type of closure can decisively influence the chemical and sensory evolution of wine—even over relatively short storage periods.

To explore this complex interaction between wine and closure, MA Silva, in collaboration with the University of Aveiro, conducted a comprehensive study to examine the effects of different closure systems on the evolution of red wine during short- and medium-term storage (5 to 35 months). Using a rigorous methodology based on multiple chemical and sensory indicators, the authors assessed how different closures influence oxidation, reduction, and the phenolic and aromatic evolution of wine, proposing practical solutions to adapt the closure to the wine style and expected consumption timeframe.

Introduction

The sensory characteristics of wine are a topic studied by several researchers over time, but it continues to be a current and challenging subject. These characteristics are fundamental for the consumer acceptability, which has increasingly aroused their interest to modulate them in line with current market trends and innovation demands. The wine physical-chemical and sensory properties depend on a wide set of factors: they begin to be designed in the vineyard and are later constructed during the various stages of winemaking. Afterwards, the wine is placed in bottles, to be stored, for a specific period or to be commercialized.

During post-bottling, the wine may suffer several physical-chemical changes, modulated by the position of the bottle, type of stopper, temperature, and storage time, among others, which impact on the oxygen entrance ratio.

In fact, the permeability of the stoppers to oxygen is considered one of the most important properties that influences wine sensorial properties during post-bottling, however the understanding what happens in this wine-cork system will have a multifactorial nature that is not yet well established.

Therefore, a study was designed with the aim of holistically evaluating the impact of using different types of stoppers on different red wines, for short to medium storage times: red wines from Burgenland (Austria) and from Douro Appellation (Portugal) were stored in a horizontal position for 5 and 35 months, respectively, using natural cork stoppers, different types of microagglomerated cork stoppers and Screw Cap tin liner.

Methodologies

To achieve a holistic view of the changes that may occur during bottling, a set of analysis were implemented to characterize red wines sealed with different stoppers:

  • determination of volatile components by comprehensive gas chromatography- mass spectrometry with time-of-flight analyser (GC×GC-ToFMS);
  • determination of phenolic profile by ultra-high-performance liquid chromatography, coupled with tandem mass spectrometry (UHPLC-DAD-MSn);
  • sensorial analysis performed by a trained panel; determination of chromatic parameters, SO2 (free and total), acidity (total and volatile) and pH.

The OTR (Oxygen transfer rate) was determined for the different types of stoppers, by chemoluminesce.

Figure 1: Red wine volatile analysis by SPME / GC×GC-ToFMS SPME – fiber: divinylbenzene/carboxen/poly(dimethylsiloxane) – DVB/CAR/PDMS extraction time and temperature: 20 min at 40 °C wine volume: 4 mL, 50 μL of internal standard 3-octanol (810.81 μg/L), and 1.2 g of NaCl. GC×GC – Pegasus 4D, with a column set DB-FFAP/Equity-5, and modulation period of 3s

Results and Discussion

DOURO RED WINE BLEND

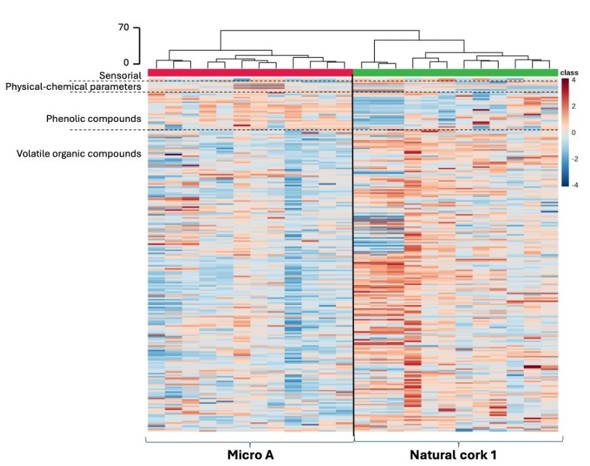
Natural Cork 1 vs Microagglomerated Cork (Micro A)

  • In retronasal analysis, wine bottled with natural cork presented more oxidation classification than Micro A (p< 0.05).
  • In orthonasal analysis, no statistically significant differences (p > 0.05) were observed.
  • Clustering analysis unveiling the distinction between the wine sealed with 2 types of stoppers, even when all domains of information were processed.
(a) Based on volatile composition data
(b) Combining all domains of information

Figure 2. Dendrogram and heatmap representation of Douro red wines sealed with Natural Cork 1 and Micro A stoppers: (a) the 196 volatile compounds identified, organized by chemical families separated by dashed lines; and (b) the combined information domains, including sensorial analysis, physicochemical parameters, phenolic compounds, and volatile organic compounds. Euclidean distances are included on the dendrogram Y-axis. A chromatic scale (from dark blue, minimum, to dark red, maximum) was used for each variable, normalized by autoscaling. Figure adapted from Foods 2025, 14, 783 (https://doi.org/10.3390/foods14050783).

BURGENLAND RED WINE BLEND

Natural Cork 2 vs Microagglomerated Cork (Micro A and Micro E) | Screw cap tin liner (Screw cap)

  • In retronasal analysis, it is possible to detect significant differences (p < 0.05) between the wine bottled with Screw Cap tin liner and Micro E.
  • In orthonasal analysis, no statistically significant differences (p > 0.05) were observed.
  • Wine sealed with screw caps seems to be more distinctive than the others.
  • For short storage period, volatile composition is a measure more sensitive to unveil changes promoted by stoppers.
(a) Based on volatile composition data
(b) Combining all domains of information

Figure 3. Dendrogram and heatmap representation of Burgenland red wines sealed with Natural Cork 2, Micro A, Micro E, and screw cap closures: (a) the 161 volatile compounds identified, organized by chemical families separated by dashed lines; and (b) the combined domains of information, including sensorial analysis, physicochemical parameters, phenolic compounds, and volatile organic compounds. Euclidean distances are included on the dendrogram Y-axis. A chromatic scale (from dark blue, minimum, to dark red, maximum) was used for each variable, normalized by autoscaling. Figure adapted from Foods 2025, 14, 783 (https://doi.org/10.3390/foods14050783).

The results allows to infer that more reductive conditions for wine bottled using Screw Cap tin liner were observed:

  • slightly higher content of sulfur compounds associated to reductive sensorial defaults;
  • slightly lower antioxidant activity.

The oxidation mechanism that derives in wine changes during bottle storage may promotes several oxidative reactions will alter in different ways each wine. These reactions are more evident on wine bottled with natural cork stoppers. Under gentle oxidative conditions may occur:

  • strecker degradation of amino acids; increasing of Norisoprenoids content from carotenoids degradation, which may increase the varietal character of the wines;
  • formation of acetates and other esters with floral and fruity character;
  • formation of dioxanes (ageing marker, usually associated with positive sensorial notes).

Differences are more pronounced for longer storage time.

Conclusions

  • Physical-chemical data supports the hypothesis that different stoppers promote different environments inside the bottle, that may impact on the wine characteristics.
  • These novel achievements were supported by the use of chromatographic advanced equipments and combination of several domains of information, using statistical tools, which are the base for the construction of predictive models.
  • For the conditions under study, oxidative phenomenon may occur in slightly higher extent in wine sealed with natural cork, which was unveiled by sensorial and physical-chemical data.
  • Terpenic, norisoprenoid and ester, with floral and fruity notes, profiles of wines are more marked when natural cork stoppers were used.
  • Differences modulated by the pair wine | stopper were more pronounced over the time.
  • Red wine sealed with screw cap tin liner seems to exhibited the major differences among the set of stoppers under study (more reductive environment).

For more information on the research or other technical aspects, visit the following link: www.masilva.pt/en/masilva-en/ 

Acknowledgments:
funds through the FCT/MEC (PID-DAC), and by MASilva in the scope of the service provision contract with the University of Aveiro. FCT is also acknowledged for the research contract under Scientific Employment
Stimulus to Sónia Santos (2021.03348.CEECIND).

Bibliography :

Mota, J.; Viana, A.; Martins, C.; Pais, A.C.S.; Santos, S.A.O.; Silvestre, A.J.D.; Machado, J.P.; Rocha, S.M. Pairing Red Wine and Closure: New Achievements from Short-to-Medium Storage Time Assays. Foods 2025, 14, 783. https://doi.org/10.3390/foods14050783

This article content was published on https://www.infowine.com/en/wine-closure-pairing-an-old-challenge-with-new-solutions/ 

Thank you for your interest in our tech sheets. Before you download, please let us know who are.